
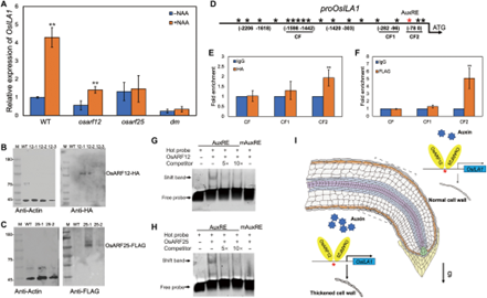
Auxin regulates rice root angle through OsILA1-driven cell wall remodeling
Plant Science Research WeeklyRoot angle is the direction and spatial orientation of roots in relation to gravity, which aids nutrient uptake and anchorage. Root angle is shaped by gravity perception, asymmetric auxin distribution, and differential growth across root zones. While auxin response factors (ARFs) are known to regulate…

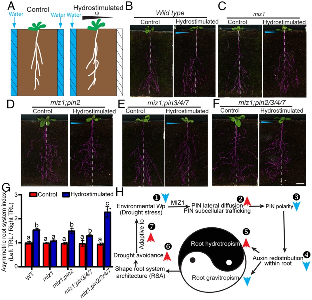
Put your best root forward: How hydrotropism cannibalizes gravitropism to orient root growth towards moisture
Plant Science Research WeeklyWhile root gravitropism (growth towards gravity) has an extended history of in-depth research, less is known about root hydrotropism (growth towards water) and about how these two potentially conflicting processes interact with each other. Since soil water distribution is often heterogeneous, plant roots…
